科研成果
当前位置: 首页 >> 科学研究 >> 科研成果 >> 正文
    bevictor1946韦德官网郑继平教授团队在PhoBR双组分系统调控达卡气单胞菌毒力机制方面取得新进展
    2024年11月11日 11:23   

2024919日,bevictor1946韦德官网郑继平教授团队在国际期刊《Aquaculture》(中国科公司1Top期刊)发表题为The PhoBR two-component system upregulates virulence in Aeromonas dhakensis C41的研究论文。

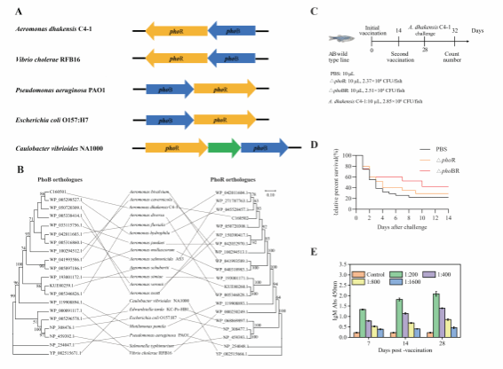
达卡气单胞菌作为一种广泛分布的致病菌,不仅在水产养殖中引发鱼类疾病,而且对于人类健康也存在潜在威胁。随着其在养殖及自然水体中的流行,对这一病原体的深入研究不仅有助于理解其致病机制,同时也是制定针对性防治措施的重要前提。研究表明,PhoBR双组分信号系统在许多细菌病原体的致病性调节中起着关键作用,但其在达卡气单胞菌中的具体作用仍不清楚。该研究通过构建缺失phoBphoRphoBR基因的突变体,系统性分析了其在体外的毒力表型。结果显示,Δ phoBR突变菌株在生物膜形成能力、运动能力、细胞粘附率以及对中酸和氧化环境的耐受性方面均显著下降。此外,在斑马鱼感染模型中,Δ phoBR的半数致死量(LD50)显著高于野生型,表明其毒力显著减弱。通过斑马鱼免疫保护实验,接种Δ phoBR突变体的斑马鱼体内产生了较高的抗体滴度,并提供了61.5%的免疫保护率。这些结果为开发针对达卡气单胞菌的疫苗提供了新的思路,并为深入研究其致病机制奠定了基础。

PhoBR双组份系统保守性及免疫保护效果

bevictor1946韦德官网博士生冯伟和李雪松副研究员为论文第一作者,郑继平教授为通讯作者。该项研究成果得到了国家自然科学基金、海南省自然科学基金和海南省重点研发项目的支持和资助。


/图:李雪松、郑继平,审核:韩谦



联系地址:海南省海口市人民大道58号海南老员工物楼614室(综合办)
联系电话:0898-66253203(综合办、人才引进)、66262145(本科教务)、66254379(研究生管理)
版权所有:伟德国际(bevictor)官方网站-源自英国始于1946